理想运算放大器及其应用电路
INFO
9. 理想运算放大器及其应用电路(建议4学时)
9.1 运算放大器基础
9.1.1 运算放大器的结构及其电路符号
9.1.2 运算放大器的理想模型
9.2 运算放大器基本应用电路
9.2.1 反相和同相接法电路
9.2.2 常用运算放大器应用电路(包括线性和非线性应用电路)
TIP
理想运放特性、同相接法与反相接法的电路分析、运算放大器的应用及电路分析(信号运算、处理与发生)、有限开环增益及分析。
- 掌握 “虚短”、“虚断”的概念即可以分析理想运算放大器电路
习题及参考解答
知识点1:理想运放的特性
CH09-KP1-01: 关于理想的运算放大器,下列陈述不正确的是 ________ 。
A. 输出阻抗趋于零
B. 开环放大增益趋于无穷大
C. 输入阻抗趋于无穷大
D. 闭环差模增益趋于无穷大
D
CH09-KP1-02: 理想运放的两个输入端可以看成 “ 虚短 ” 是因为 ________ ,“ 虚断 ” 是因为 ________ 。
A.差模增益趋于无穷大
B.输入阻抗趋于无穷大
C.输出阻抗趋于零
D.共模抑制比趋于无穷大
A B
CH09-KP1-03: 理想运放的输入阻抗和输出阻抗分别为 ________
A. 无穷大和零
B. 零和无穷大
C. 无穷大和无穷大
D. 零和零
A
CH09-KP1-04: 如下图所示电路,假设运放为理想运放,供电电压±5V,不会导致输出出现饱和的输入信号线性范围是________。
A. ±1.0 V
B. ±1.5 V
C. ±2.0 V
D. ±2.5 V

A
输出电压不超过电压轨,即±5V;放大倍数为5倍;所以输入电压最大允许±1.0 V
知识点2:运算放大器的应用及电路分析
CH09-KP2-01: 欲将方波电压转换成三角波电压,应选用 ________ 。
A. 对数运算电路
B. 加减运算电路
C. 微分运算电路
D. 积分运算电路
D
CH09-KP2-02: 求解下图所示电路的运算关系。

设
、 、 的公共点为 M。 利用虚短、虚断,列出基尔霍夫定律方程如下:
利用上述两个方程,得到:
CH09-KP2-03: 如下图所示电路,其输出电压与输入电压的关系近似为 ________ 。

A.
B.
C.
D.
C
CH09-KP2-04: 下列哪个电路是由理想运放器构成的微分电路 ________ 。
A. 
B. 
C. 
D. 
A
CH09-KP2-05: 以下运算放大器中,哪一个实现积分功能 ________ 。
A. 
B. 
C. 
D. 
C
CH09-KP2-06: 写出如下图所示电路输出电压的表达式

或
或
【注】利用线性叠加原理分析
CH09-KP2-07: 推导下图所示电路的运算关系。

两级电路
第一级:
方向从上往下
第二级是差动放大器,故而
CH09-KP2-08: 如下图所示电路,设电源电压、各电阻阻值和三极管

化简得到:
【注】
;
CH09-KP2-09: 设下图为理想集成运放,

-1V -0.1mA。inverting结构,增益
CH09-KP2-10: 下图所示电路中,电压增益

20
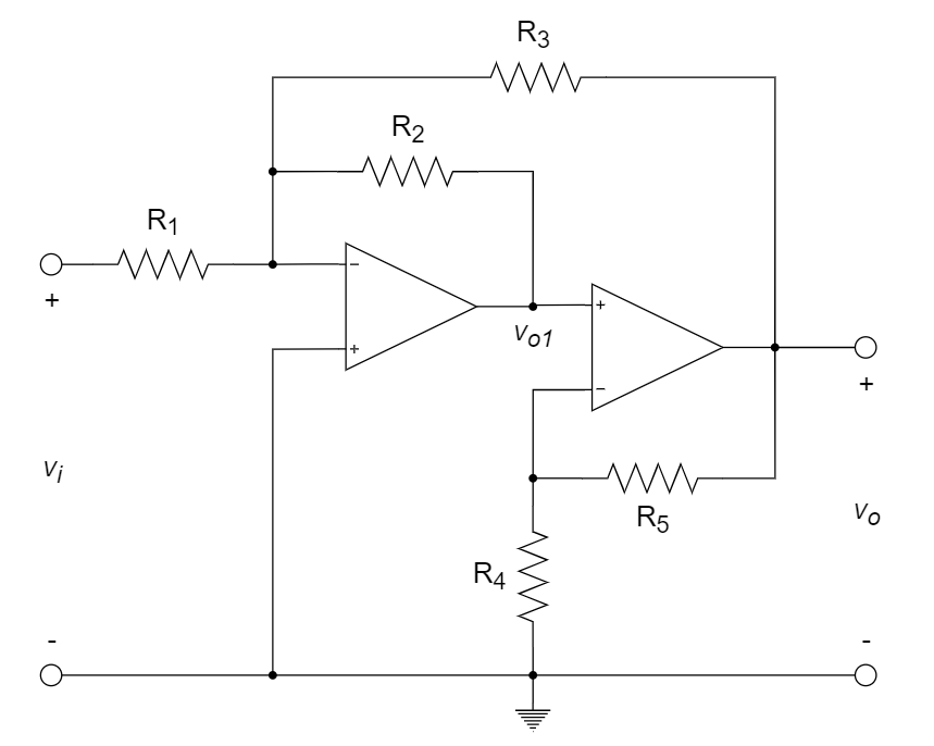
CH09-KP2-11: 如下图所示电路,当电路中各个电阻的阻值相等时,求电路增益

设从左至右的R排列为1-6,流过的电流分别对应1-6
则
, 又
即
CH09-KP2-12: 一个反向运算放大器如下图所示,其电压增益为 −4,且所用电阻的总和为 100 kΩ ,则

20 kΩ 80 kΩ。
CH09-KP2-13: 如下图所示运算放大器组成的应用电路,求
(1) 中频增益
(2) 最大中频增益

(1)
其中
( )
故
(2)
,
CH09-KP2-14: 已知某电路输入电压和输出电压的波形如下图所示,该电路可能是 ________ 。

A. 积分电路
B. 微分电路
C. 过零比较器
D. 迟滞比较器
A
CH09-KP2-15: 如下图所示电路,A1 ~ A5 均为理想运放,当开关 S1 打开以后,电路处于稳态情况下输出电压

0 V -6 V。(1)A1out, 2V; A4out,
; A5-, -2V; A5out, ; (2)A4out, 0V, A5out, ;
CH09-KP2-16: 配置下图所示电路中所有电阻的阻值,使电路增益

,取
取
, , 。
CH09-KP2-17: 由理想运放组成的电路如下图所示,其输出电压
A.
B.
C.
D.

C。叠加定理,只考虑
, ;只考虑 ,
CH09-KP2-18: 下图为运算放大器的两种基本电路,若图中的

1 kΩ 无穷大
CH09-KP2-19: 电路如下图所示,其中运算放大器均为理想运算放大器。
(1) 计算该电路的输出电压与输入电压的运算关系;
(2) 计算该电路的输出电阻。

CH09-KP2-20: 试用一个理想运算放大器实现运算电路
实现电路如下图所示:
当满足
时,有
则要求
选取
CH09-KP2-21: 如下图所示放大电路中,已知
(1) 推导负载电流
(2) 若要求

(1) 运放
的输出电压
运放
的输出电压
由于虚地,
而
于是
可解出负载电流
(2) 欲使
,必须使 ,即 的值应满足
CH09-KP2-22: 求由理想运放组成的如下电路的电压增益

分别列出运放 1 反相输入端的节点电流方程
由理想运放假设可知
整理后得到
CH09-KP2-23: 右图电路中的运放为理想运放,二极管采用恒压降模型,
分析
当
当

0;
首先,二极管电流不会反向流过,理想运放也不会有电流输入,所以
电压不会小于0;然后当 小于0时,二极管截止, ;当 时,二极管导通,
CH09-KP2-24: 如右图所示电路,当电路中各个电阻的阻值相等时,电路增益为 ________ 。

设流经输入
的电流为 ,则,输出电压为 ,故增益为
CH09-KP2-25: 设计如下所示的加法器,要求输出电压

CH09-KP2-26: 一个理想运算放大器组成的线性放大电路如下图所示,已知电阻
(1) 计算放大器电压增益
(2) 若输入电压范围是




